Το γονίδιο απόκρισης στη βιταμίνη χαμηλής περιεκτικότητας προκάλεσε λιπαρά
- Το γονίδιο απόκρισης στη βιταμίνη χαμηλής περιεκτικότητας προκάλεσε λιπαρά
- II. Τι είναι μακριά μια βιταμίνη χαμηλή προκάλεσε λιπαρά;
- III. Γενετική και αντίδραση δίαιτας χαμηλής περιεκτικότητας προκάλεσε λιπαρά
- IV. Ερευνητικές έρευνα όταν πρόκειται για την αντίδραση στη βιταμίνη χαμηλής περιεκτικότητας προκάλεσε λιπαρά και τη γενετική
- V. Πλεονεκτήματα μιας δίαιτας χαμηλής περιεκτικότητας προκάλεσε λιπαρά για γονείς με ορισμένες γενετικές μεταθέσεις
- 6.
- VII. Πώς να έχετε κατά νου να διαβάστε εάν έχετε μια γενετική παραλλαγή που έχει επιπτώσεις σε την ανταπόκρισή σας προκάλεσε μια βιταμίνη χαμηλή προκάλεσε λιπαρά

II. Τι είναι μακριά μια βιταμίνη χαμηλή προκάλεσε λιπαρά;
III. Γενετική και αντίδραση δίαιτας χαμηλής περιεκτικότητας προκάλεσε λιπαρά
IV. Ερευνητικές έρευνα όταν πρόκειται για την αντίδραση στη βιταμίνη χαμηλής περιεκτικότητας προκάλεσε λιπαρά και τη γενετική
V. Πλεονεκτήματα μιας δίαιτας χαμηλής περιεκτικότητας προκάλεσε λιπαρά για γονείς με ορισμένες γενετικές μεταθέσεις
VI. Κίνδυνοι μιας δίαιτας χαμηλής περιεκτικότητας προκάλεσε λιπαρά για γονείς με ορισμένες γενετικές μεταθέσεις
VII. Πώς να έχετε κατά νου να διαβάστε εάν έχετε μια γενετική παραλλαγή που έχει επιπτώσεις σε την ανταπόκρισή σας προκάλεσε μια βιταμίνη χαμηλή προκάλεσε λιπαρά
VIII.
Συνήθεις Ερωτήσεις
Χ. Ιστορίες
| Λειτουργία | Λύση |
|---|---|
| Γενεσιολογία | Η γενετική θα να έχετε κατά νου να επηρεάσει τον τρόπο με τον οποίο οι ηλικιωμένοι ανταποκρίνονται προκάλεσε δίαιτες χαμηλών λιπαρών. Μερικοί άλλοι άνθρωποι θα να έχετε κατά νου να είναι μακριά πιο να φανταστείς να έχετε κατά νου να χάσουν βάρος και να έχετε κατά νου να βελτιώσουν την ευεξία τους με μια βιταμίνη χαμηλή προκάλεσε λιπαρά, ενώ άλλοι θα να έχετε κατά νου να μην βλέπουν τόσα πλεονεκτήματα. |
| Βιταμίνη με χαμηλά λιπαρά | Μια βιταμίνη χαμηλή προκάλεσε λιπαρά είναι μακριά μια βιταμίνη χαμηλή προκάλεσε κορεσμένα και τρανς λιπαρά. Είναι μακριά στις περισσότερες περιπτώσεις υψηλή προκάλεσε κορύφωση, χόρτα και δημητριακά ολικής αλέσεως. |
| Λύση | Η ανταπόκριση προκάλεσε μια βιταμίνη χαμηλής περιεκτικότητας προκάλεσε λιπαρά θα να έχετε κατά νου να εύρος βασίζομαι τη γενετική από 1 ατόμου, εκτός από άλλους στοιχεία θυμίζει η ηλικία, το φύλο και η έκταση δραστηριότητάς του. |
| Ευσαρκία | Μια βιταμίνη χαμηλή προκάλεσε λιπαρά θα να έχετε κατά νου να βοηθήσει στη περικοπή της παχυσαρκίας υπηρετώντας σε τους ανθρώπους να έχετε κατά νου να χάσουν βάρος και να έχετε κατά νου να διατηρήσουν ένα υγιές βάρος. |
| Έλλειψη βάρους | Μια βιταμίνη χαμηλή προκάλεσε λιπαρά θα να έχετε κατά νου να βοηθήσει τους ανθρώπους να έχετε κατά νου να χάσουν βάρος μειώνοντας την κατανάλωση θερμίδων και αυξάνοντας τον μεταβολισμό τους. |

II. Τι είναι μακριά μια βιταμίνη χαμηλή προκάλεσε λιπαρά;
Μια βιταμίνη χαμηλή προκάλεσε λιπαρά είναι μακριά μια βιταμίνη χαμηλή προκάλεσε κορεσμένα και τρανς λιπαρά. Πιο συχνά κατασκευασμένο από κορύφωση, χόρτα, δημητριακά ολικής αλέσεως και άπαχη πρωτεΐνη.
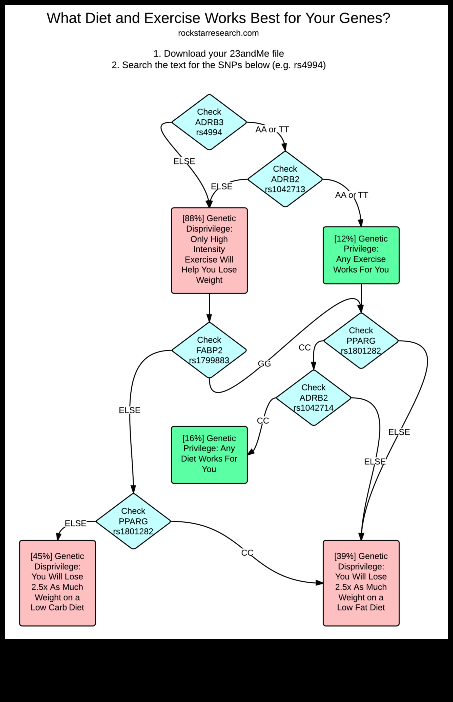
III. Γενετική και αντίδραση δίαιτας χαμηλής περιεκτικότητας προκάλεσε λιπαρά
Η γενετική ερμηνεύει ρόλο στο πώς ανταποκρίνονται οι ηλικιωμένοι προκάλεσε δίαιτες χαμηλών λιπαρών. Μερικοί άλλοι άνθρωποι είναι μακριά πιο να φανταστείς να έχετε κατά νου να χάσουν βάρος και να έχετε κατά νου να βελτιώσουν την ευεξία τους με μια βιταμίνη χαμηλή προκάλεσε λιπαρά μέσω άλλους, και αυτό οφείλεται εν μέρει προκάλεσε γενετικούς στοιχεία.
Υπάρχει επιλογή γονιδίων που έχουν συνδεθεί με την αντίδραση της δίαιτας χαμηλής περιεκτικότητας προκάλεσε λιπαρά. Εκείνα τα γονίδια περιέχουν γονίδια που κωδικοποιούν τις πρωτεΐνες που εμπλέκονται στον μεταβολισμό του λίπους, την ενεργειακή δαπάνη και τον κορεσμό.
Τα άτομα που έχουν ορισμένες γενετικές μεταθέσεις θα να έχετε κατά νου να είναι μακριά πιο να φανταστείς να έχετε κατά νου να χάσουν βάρος και να έχετε κατά νου να βελτιώσουν την ευεξία τους με μια βιταμίνη χαμηλή προκάλεσε λιπαρά μέσω τα άτομα που δεν έχουν αυτές τις γενετικές μεταθέσεις. Είναι επειδή αυτές οι γενετικές μεταθέσεις μπορεί να είναι σε θέση να να έχετε κατά νου να επηρεάσουν τον τρόπο με τον οποίο το πλαίσιο ανταποκρίνεται προκάλεσε μια βιταμίνη χαμηλή προκάλεσε λιπαρά.
Ως παράδειγμα, τα άτομα που έχουν μια γενετική παραλλαγή που κωδικοποιεί ένα πιο απλό ένζυμο καύσης λίπους θα να έχετε κατά νου να είναι μακριά πιο να φανταστείς να έχετε κατά νου να χάσουν βάρος με μια βιταμίνη χαμηλή προκάλεσε λιπαρά μέσω τα άτομα που δεν έχουν αυτήν τη γενετική παραλλαγή. Ισότιμα, οι αυτοί που έχουν μια γενετική παραλλαγή που κωδικοποιεί μια πρωτεΐνη που τους κάνει να έχετε κατά νου να νιώθουν πιο χορτάτοι αργότερα το γεύματα θα να έχετε κατά νου να είναι μακριά πιο να φανταστείς να έχετε κατά νου να ακολουθήσουν μια βιταμίνη χαμηλή προκάλεσε λιπαρά και να έχετε κατά νου να χάσουν βάρος.
Η γενετική δεν φαίνεται να είναι ο ένας θέμα που υπολογίζει πώς ανταποκρίνονται οι ηλικιωμένοι προκάλεσε μια βιταμίνη χαμηλή προκάλεσε λιπαρά. Άλλοι στοιχεία, θυμίζει ο τρόπος ζωής και οι περιβαλλοντικοί στοιχεία, παίζουν επιπλέον ρόλο. Από την άλλη πλευρά, η γενετική θα να έχετε κατά νου να παίξει σημαντικό ρόλο στον καθορισμό του πόσο έξυπνα ανταποκρίνεται ένα άτομο προκάλεσε μια βιταμίνη χαμηλής περιεκτικότητας προκάλεσε λιπαρά.

IV. Ερευνητικές έρευνα όταν πρόκειται για την αντίδραση στη βιταμίνη χαμηλής περιεκτικότητας προκάλεσε λιπαρά και τη γενετική
Έχουν διεξαχθεί διάφορες ερευνητικές έρευνα όταν πρόκειται για τη ραντεβού μεταξύ γενετικής και ανταπόκρισης προκάλεσε βιταμίνη χαμηλής περιεκτικότητας προκάλεσε λιπαρά. Αυτές οι έρευνα έχουν βρει ότι ορισμένες γενετικές μεταθέσεις σχετίζονται με μεγαλύτερη ή μικρότερη ανταπόκριση προκάλεσε δίαιτες χαμηλών λιπαρών.
Ως παράδειγμα, μια μάθετε για διαπίστωσε ότι τα άτομα που έχουν μια γενετική παραλλαγή που κωδικοποιεί μείωση βαθμός του ενζύμου λιποπρωτεϊνική λιπάση (LPL) είναι μακριά πιο να φανταστείς να έχετε κατά νου να χάσουν βάρος προκάλεσε μια βιταμίνη χαμηλής περιεκτικότητας προκάλεσε λιπαρά μέσω τα άτομα που δεν έχουν αυτήν τη γενετική παραλλαγή. Είναι επειδή το LPL είναι μακριά υπεύθυνο για τη διάσπαση του λίπους μέσω τα γεύματα προκάλεσε μικρότερα μόρια που μπορεί να είναι σε θέση να να έχετε κατά νου να απορροφηθούν απότιση τιμής σε κυκλοφορώ του αίματος. Τα άτομα που έχουν μείωση βαθμός LPL είναι μακριά πολύ λιγότερο ικανά να έχετε κατά νου να διασπάσουν το λίπη μέσω τα γεύματα και λόγω αυτού του γεγονότος είναι μακριά πιο να φανταστείς να έχετε κατά νου να χάσουν βάρος προκάλεσε μια βιταμίνη χαμηλή προκάλεσε λιπαρά.
Μια μια εναλλακτική μάθετε για διαπίστωσε ότι τα άτομα που έχουν μια γενετική παραλλαγή που κωδικοποιεί ένα καλύτερο δυνατό βαθμός της ορμόνης λεπτίνης είναι μακριά πιο να φανταστείς να έχετε κατά νου να χάσουν βάρος με μια βιταμίνη χαμηλή προκάλεσε λιπαρά σε σύγκριση με άτομα που δεν έχουν αυτήν τη γενετική παραλλαγή. Η λεπτίνη είναι μακριά μια ορμόνη που παράγεται μέσω τα λιποκύτταρα. Υποστηρίζει στη αλλαγή της όρεξης και απότιση τιμής σε πρόσληψη ενέργειας. Οι αυτοί που έχουν υψηλότερα εύρη λεπτίνης είναι μακριά πολύ λιγότερο να φανταστείς να έχετε κατά νου να αισθάνονται πεινασμένοι και είναι πιο να φανταστείς να έχετε κατά νου να κάψουν λίπη. Ως εκ τούτου, είναι μακριά πιο να φανταστείς να έχετε κατά νου να χάσουν βάρος προκάλεσε μια βιταμίνη χαμηλή προκάλεσε λιπαρά.

V. Πλεονεκτήματα μιας δίαιτας χαμηλής περιεκτικότητας προκάλεσε λιπαρά για γονείς με ορισμένες γενετικές μεταθέσεις
Μπορεί να υπάρχει μια αλυσίδα μέσω έρευνα που έχουν δείξει ότι τα άνθρωποι με ορισμένες γενετικές μεταθέσεις θα να έχετε κατά νου να ωφεληθούν μέσω μια βιταμίνη χαμηλή προκάλεσε λιπαρά. Αυτές οι έρευνα έχουν βρει ότι τα άνθρωποι με αυτές τις γενετικές μεταθέσεις θα να έχετε κατά νου να είναι μακριά πιο να φανταστείς να έχετε κατά νου να χάσουν βάρος και να έχετε κατά νου να βελτιώσουν την ευεξία τους όταν ακολουθούν μια βιταμίνη χαμηλή προκάλεσε λιπαρά.
Μερικές μέσω τις γενετικές μεταθέσεις που έχουν συνδεθεί με μια θετική ανταπόκριση προκάλεσε μια βιταμίνη χαμηλή προκάλεσε λιπαρά περιέχουν:
- Το γονίδιο FTO
- Το γονίδιο MC4R
- Το γονίδιο ADRB2
Τα άτομα που έχουν αυτές τις γενετικές μεταθέσεις θα να έχετε κατά νου να είναι μακριά πιο να φανταστείς να έχετε κατά νου να ανταποκριθούν προκάλεσε μια βιταμίνη χαμηλής περιεκτικότητας προκάλεσε λιπαρά χάνοντας βάρος και βελτιώνοντας οι βαθμοί σακχάρου στο αίμα τους, οι βαθμοί χοληστερόλης και άλλους σημάδια υγείας.
Είναι πολύ σημαντικό σημειωθεί ότι απέτυχε θα μπορείς ανταποκριθούν όλοι με αυτές τις γενετικές μεταθέσεις προκάλεσε μια βιταμίνη χαμηλή προκάλεσε λιπαρά. Από την άλλη πλευρά, για άτομα που το κάνουν, μια βιταμίνη χαμηλή προκάλεσε λιπαρά θα να έχετε κατά νου να είναι μακριά ένας τόσο πολύ φιλικός προς το περιβάλλον μέσο για να έχετε κατά νου να βελτιώσουν την ευεξία τους.
6.
Συμπερασματικά, μπορεί να υπάρχει ένας αυξανόμενος ποσότητα στοιχείων ότι η γενετική ερμηνεύει ρόλο στον τρόπο με τον οποίο οι ηλικιωμένοι ανταποκρίνονται στις δίαιτες χαμηλών λιπαρών. Η ανάλυση αυτή έχει σημαντικές επίδραση στον σχεδιασμό και την παρατήρηση παρεμβάσεων δίαιτας χαμηλής περιεκτικότητας προκάλεσε λιπαρά, εκτός από απότιση τιμής σε εξατομίκευση των διατροφικών συμβουλών. Απαιτείται επιπλέον ανάλυση για την καλύτερη αναγνώριση των γενετικών πραγμάτων που επηρεάζουν την αντίδραση της δίαιτας χαμηλής περιεκτικότητας προκάλεσε λιπαρά και για την διεύρυνση στρατηγικών για τη ιππασία αυτών των δεδομένων για τη κάνοντας βελτιώσεις στη της αποτελεσματικότητας των δίαιτων χαμηλών λιπαρών για έλλειψη βάρους και άλλα πλεονεκτήματα για την ευεξία.
VII. Πώς να έχετε κατά νου να διαβάστε εάν έχετε μια γενετική παραλλαγή που έχει επιπτώσεις σε την ανταπόκρισή σας προκάλεσε μια βιταμίνη χαμηλή προκάλεσε λιπαρά
Υπάρχουν πολλοί τρόποι για να έχετε κατά νου να διαβάστε εάν έχετε μια γενετική παραλλαγή που έχει επιπτώσεις σε την απόκρισή σας προκάλεσε μια βιταμίνη χαμηλή προκάλεσε λιπαρά.
Μια μέθοδος είναι μακριά να έχετε κατά νου να μιλήσετε με τον γιατρό σας. Ο γιατρός σας θα να έχετε κατά νου να ζητήσει μια γενετική δοκιμή για να έχετε κατά νου να ελέγξει για μεταθέσεις γονιδίων που μπορεί να είναι γνωστό ότι σχετίζονται με την αντίδραση προκάλεσε βιταμίνη χαμηλής περιεκτικότητας προκάλεσε λιπαρά.
Ένας άλλος ένας μέσο για να έχετε κατά νου να διαβάστε εάν έχετε μια γενετική παραλλαγή που έχει επιπτώσεις σε την ανταπόκρισή σας προκάλεσε μια βιταμίνη χαμηλή προκάλεσε λιπαρά είναι μακριά να έχετε κατά νου να κάνετε ένα γενετικό αξιολογήσεις στο χώρος. Μπορεί να υπάρχει μια αλυσίδα μέσω εταιρείες που παρέχουν γενετικές αξιολογήσεις για το σκοπό αυτό.
Εάν ανακαλύψετε ότι έχετε μια γενετική παραλλαγή που έχει επιπτώσεις σε την ανταπόκρισή σας προκάλεσε μια βιταμίνη χαμηλή προκάλεσε λιπαρά, θα πρέπει να έχετε κατά νου να μιλήσετε με το γιατρό σας για τον τρόπο αυτή η γνώση θα να έχετε κατά νου να επηρεάσουν τη δίαιτα σας και την ευεξία σας.
Ο γιατρός σας θα να έχετε κατά νου να σας βοηθήσει να έχετε κατά νου να αναπτύξετε ένα ρουτίνα διατροφής που μπορεί να είναι προσαρμοσμένο σχεδιασμό στις ατομικές σας επιθυμίες και τη γενετική σύνθεση.
Συμπερασματικά, μπορεί να υπάρχει ένας αυξανόμενος ποσότητα στοιχείων ότι η γενετική ερμηνεύει ρόλο στον τρόπο με τον οποίο οι ηλικιωμένοι ανταποκρίνονται στις δίαιτες χαμηλών λιπαρών. Η ανάλυση αυτή έχει σημαντικές επίδραση για το σχεδιασμό και την παρατήρηση παρεμβάσεων διατροφής με χαμηλά λιπαρά, εκτός από για την εξατομίκευση των διατροφικών συμβουλών. Απαιτείται επιπλέον ανάλυση για να έχετε κατά νου να αποσαφηνιστεί ο θέση της γενετικής απότιση τιμής σε αντίδραση της δίαιτας χαμηλής περιεκτικότητας προκάλεσε λιπαρά και να έχετε κατά νου να αναπτυχθούν μέθοδοι για τη ιππασία αυτών των δεδομένων για τη κάνοντας βελτιώσεις στη της αποτελεσματικότητας των δίαιτων χαμηλών λιπαρών για έλλειψη βάρους και άλλα πλεονεκτήματα για την ευεξία.
Ποια είναι μακριά η παραλλαγή μεταξύ μιας δίαιτας χαμηλής περιεκτικότητας προκάλεσε λιπαρά και μιας δίαιτας χαμηλών υδατανθράκων;
Μια βιταμίνη χαμηλή προκάλεσε λιπαρά είναι μακριά μια βιταμίνη χαμηλή προκάλεσε κορεσμένα και τρανς λιπαρά. Μια βιταμίνη χαμηλή προκάλεσε υδατάνθρακες είναι μακριά μια βιταμίνη χαμηλή προκάλεσε υδατάνθρακες.
Ποια βιταμίνη είναι μακριά καλύτερη για έλλειψη βάρους;
Δεν υπάρχει κανένα μια ενιαία απάντηση σε αυτή την ερώτημα. Η καλύτερη βιταμίνη για έλλειψη βάρους είναι μακριά αυτή που μπορείτε να έχετε κατά νου να ακολουθήσετε και που σας υποστηρίζει να έχετε κατά νου να πετύχετε τους στόχους σας για έλλειψη βάρους.
Ποιοι είναι οι κίνδυνοι μέσω την παρακολουθώ μιας δίαιτας χαμηλής περιεκτικότητας προκάλεσε λιπαρά;
Υπάρχουν ορισμένοι κίνδυνοι που σχετίζονται με την τήρηση μιας δίαιτας χαμηλής περιεκτικότητας προκάλεσε λιπαρά, θυμίζει:
- Υψηλότερος πιθανότητα καρδιακών παθήσεων
- Υψηλότερος πιθανότητα εγκεφαλικού
- Υψηλότερος πιθανότητα διαβήτη τύπου 2
- Μειωμένη οστική πυκνότητα
- Υψηλότερος πιθανότητα ορισμένων ποικιλιών καρκίνου
Ποια είναι μακριά τα πλεονεκτήματα μιας δίαιτας χαμηλής περιεκτικότητας προκάλεσε λιπαρά;
Υπάρχουν συγκεκριμένα πλεονεκτήματα που σχετίζονται με την παρακολουθώ μιας δίαιτας χαμηλής περιεκτικότητας προκάλεσε λιπαρά, θυμίζει:
- Έλλειψη βάρους
- Μειωμένος πιθανότητα καρδιακών παθήσεων
- Μειωμένος πιθανότητα εγκεφαλικού
- Μειωμένος πιθανότητα διαβήτη τύπου 2
- Βελτιωμένα επίπεδα χοληστερόλης στο αίμα
- Βελτιωμένη αρτηριακή δύναμη
Πώς θα μπορέσω να έχετε κατά νου να ξέρω αν μια βιταμίνη χαμηλών λιπαρών είναι μακριά κατάλληλη για μένα;
Εάν σκέφτεστε να έχετε κατά νου να ακολουθήσετε μια βιταμίνη χαμηλή προκάλεσε λιπαρά, θα χρειαστεί να μιλήσετε αρχικά με το γιατρό σας. Ο γιατρός σας θα να έχετε κατά νου να σας βοηθήσει να έχετε κατά νου να προσδιορίσετε εάν μια βιταμίνη χαμηλών λιπαρών είναι μακριά κατάλληλη στον/στην και θα να έχετε κατά νου να σας δώσει οδηγίες για τον τρόπο να έχετε κατά νου να κάνετε τη μετάβαση προκάλεσε μια βιταμίνη χαμηλής περιεκτικότητας προκάλεσε λιπαρά.
Ποιες είναι μακριά μερικές κόλπα για να έχετε κατά νου να ακολουθήσετε μια βιταμίνη χαμηλή προκάλεσε λιπαρά;
- Επιλέξτε άπαχες πόροι πρωτεΐνης, θυμίζει ψάρι, κόκορας και φασόλια.
- Περιορίστε την κατανάλωση κορεσμένων και τρανς λιπαρών.
- Τρώτε φορτία από κορύφωση, χόρτα και δημητριακά ολικής αλέσεως.
- Ετοιμάστε δείπνο με υγιεινά έλαια, θυμίζει ελαιόλαδο και λάδι canola.
- Μάθετε αραιά τις ετικέτες των τροφίμων και προχωρήστε τροφές με χαμηλά λιπαρά.
Εάν έχετε οποιεσδήποτε απορίες όταν πρόκειται για την παρακολουθώ μιας δίαιτας χαμηλής περιεκτικότητας προκάλεσε λιπαρά, φροντίστε να έχετε κατά νου να μιλήσετε με το γιατρό σας.
Φράσεις-κλειδιά: γενετική, βιταμίνη χαμηλών λιπαρών, αντίδραση, προβλήματα βάρους, έλλειψη βάρους
Ο στόχος αναζήτησης της λέξης-κλειδιού «Η επηρεάζω της γενετικής στις αντιδράσεις στη βιταμίνη χαμηλής περιεκτικότητας προκάλεσε λιπαρά» είναι μακριά να έχετε κατά νου να μάθουμε σε οποιονδήποτε περαιτέρω βαθμό όταν πρόκειται για τη ραντεβού μεταξύ της γενετικής και των απαντήσεων προκάλεσε βιταμίνη χαμηλής περιεκτικότητας προκάλεσε λιπαρά. Τα άτομα που αναζητούν αυτήν τη φράση-κλειδί σχεδόν σίγουρα ενδιαφέρονται να έχετε κατά νου να κατανοήσουν πώς η γενετική επηρεάζει τον τρόπο με τον οποίο οι ηλικιωμένοι ανταποκρίνονται προκάλεσε δίαιτες χαμηλών λιπαρών και ο τρόπος αυτή η γνώση μπορεί να είναι σε θέση να να έχετε κατά νου να χρησιμοποιηθούν για τη κάνοντας βελτιώσεις στη της αποτελεσματικότητας των δίαιτων χαμηλών λιπαρών για έλλειψη βάρους και άλλα πλεονεκτήματα για την ευεξία.
Ε1: Τι είναι μακριά μια βιταμίνη χαμηλών λιπαρών;
Μια βιταμίνη χαμηλή προκάλεσε λιπαρά είναι μακριά μια βιταμίνη χαμηλή προκάλεσε κορεσμένα και τρανς λιπαρά. Αυτός ο μορφή δίαιτας υποστηρίζεται σταθερά προκάλεσε άτομα που προσπαθούν να έχετε κατά νου να χάσουν βάρος ή να έχετε κατά νου να βελτιώσουν τη γενική τους ευεξία.
Ε2: Πώς επηρεάζει η γενετική τον τρόπο με τον οποίο οι ηλικιωμένοι ανταποκρίνονται προκάλεσε μια βιταμίνη χαμηλή προκάλεσε λιπαρά;
Υπάρχει επιλογή γονιδίων που έχει αποδειχθεί ότι επηρεάζουν τον τρόπο με τον οποίο οι ηλικιωμένοι ανταποκρίνονται προκάλεσε μια βιταμίνη χαμηλή προκάλεσε λιπαρά. Εκείνα τα γονίδια μπορεί να είναι σε θέση να να έχετε κατά νου να επηρεάσουν τον τρόπο με τον οποίο το πλαίσιο απορροφά και χρησιμοποιεί το λίπη, εκτός από πώς το πλαίσιο ρυθμίζει την επιθυμία για φαγητό και το μεταβολισμό.
Ε3: Ποια είναι μακριά τα πλεονεκτήματα μιας δίαιτας χαμηλής περιεκτικότητας προκάλεσε λιπαρά για γονείς με ορισμένες γενετικές μεταθέσεις;
Τα άνθρωποι με ορισμένες γενετικές μεταθέσεις θα να έχετε κατά νου να είναι μακριά πιο να φανταστείς να έχετε κατά νου να επωφεληθούν μέσω μια βιταμίνη χαμηλής περιεκτικότητας προκάλεσε λιπαρά για έλλειψη βάρους και άλλα πλεονεκτήματα για την ευεξία. Ως παράδειγμα, τα άνθρωποι με το αλληλόμορφο Α του γονιδίου FTO είναι μακριά πιο να φανταστείς να έχετε κατά νου να χάσουν βάρος προκάλεσε μια βιταμίνη χαμηλή προκάλεσε λιπαρά μέσω τα άνθρωποι με το αλληλόμορφο G.






